Yandex Metrika counter

The Science of Appearance: A Guide to Looksmaxing Tips

Looksmaxing Chat Team

In the modern era, our digital presence often precedes our physical arrival. This shift has given rise to a phenomenon known as "photo fatigue"—the cognitive dissonance experienced when our reflection in the mirror fails to align with our appearance in tagged social media photos. For many, this dissonance fuels a desire for self-improvement, leading them into the expansive and often confusing world of "looksmaxing." However, the journey of appearance enhancement is frequently marred by misinformation, exaggerated claims, and a lack of scientific grounding. Random advice found in online forums often fails because it treats the human face as a collection of isolated parts rather than a complex, integrated system. To achieve meaningful and sustainable results, one must adopt a structured, analytical approach that prioritizes biological reality over community hype.

Effective looksmaxing is not about chasing fleeting trends or conforming to an arbitrary ideal. Instead, it is the practice of optimizing your unique physical traits through a combination of lifestyle changes, grooming, and, where appropriate, professional intervention. This guide serves as a comprehensive framework for navigating this journey with clarity and responsibility. By understanding the underlying principles of facial attractiveness and distinguishing between what can and cannot be realistically changed, you can focus your efforts on high-impact strategies. Central to this process is the need for objective analysis. Tools like Looksmax-Chat are positioned not as magical solutions, but as analytical assistants that provide the data-driven insights necessary to make informed decisions about your appearance. This structured approach ensures that your journey is grounded in reality, fostering both physical improvement and psychological well-being.

What Actually Determines Facial Attractiveness?

The perception of facial attractiveness is far from subjective; it is deeply rooted in evolutionary biology and psychology. Our brains are hardwired to interpret certain facial characteristics as signals of health, fertility, and genetic fitness. By understanding these determinants, we can move beyond vague notions of "beauty" and focus on quantifiable metrics that influence how we are perceived by others.

The Power of Averageness and Symmetry

One of the most well-documented findings in aesthetic research is the preference for "averageness." In this context, an average face is one whose features and proportions align closely with the mathematical mean of the population. Studies by Langlois and Roggman demonstrated that composite faces, created by averaging dozens of individual faces, are consistently rated as more attractive than the individuals themselves. This preference likely evolved because averageness signals a lack of harmful genetic mutations and a robust immune system. Similarly, bilateral symmetry—the degree to which the left and right sides of the face match—is a primary indicator of developmental stability. While no face is perfectly symmetrical, higher levels of symmetry are universally associated with greater attractiveness.

Sexual Dimorphism and Evolutionary Signals

Attractiveness is also heavily influenced by sexual dimorphism, which refers to the distinct physical differences between males and females. In men, features like a prominent brow ridge, a wide jaw, and a strong chin are perceived as masculine markers, signaling high testosterone levels and physical strength. In women, features like fuller lips, a smaller jaw, and higher cheekbones are feminine markers associated with estrogen and fertility. The balance of these traits determines how "masculine" or "feminine" a face appears, influencing perceived attractiveness in different ways across various contexts. Understanding where your features fall on this spectrum is a key step in identifying which grooming or styling choices will most effectively enhance your natural look.

The Golden Ratio and Classical Aesthetics

Beyond biological signals, classical aesthetics provides the "Golden Ratio" (Phi) as a framework for analyzing facial harmony. This mathematical ratio, approximately 1.618, has been observed in everything from Greek architecture to the spiral of a seashell. In facial analysis, it is used to assess the proportions between features, such as the width of the eyes relative to the width of the nose, or the length of the face relative to its width. While not a rigid rule, the Golden Ratio offers a valuable tool for identifying imbalances in facial proportions. When these proportions align, the face is perceived as more harmonious and aesthetically pleasing.

Facial Proportions and the Golden Ratio

Figure 1: An educational diagram illustrating the rule of thirds and the application of the Golden Ratio to human facial proportions.

Bone Structure vs. Soft Tissue Factors

A critical distinction in looksmaxing is the difference between bone structure (the skeletal foundation) and soft tissue (the fat, muscle, and skin that overlay the bone). This distinction separates "hardmaxxing" from "softmaxxing" and is essential for setting realistic expectations and prioritizing interventions.

The Skeletal Foundation: Hardmaxxing

The facial skeleton, including the maxilla (upper jaw), mandible (lower jaw), and zygomatic bones (cheekbones), provides the fundamental shape of the face. These structures are primarily determined by genetics and developmental processes during childhood and adolescence. For adults, altering bone structure is significantly more challenging. While the practice of "mewing"—maintaining proper tongue posture against the roof of the mouth—is widely discussed in looksmaxing communities as a way to reshape the jawline, its efficacy in adults is not scientifically proven for significant structural changes. True "hardmaxxing" typically requires invasive procedures like orthodontics, orthognathic surgery, or facial implants, which should only be pursued under the guidance of qualified medical professionals.

Anatomy of the Human Facial Skeleton

Figure 2: A detailed anatomical illustration highlighting the key bones of the face, including the mandible and zygomatic process.

The Modifiable Overlay: Softmaxxing

Soft tissue factors, by contrast, are highly modifiable and often yield the most dramatic improvements with the least risk. These factors include body fat distribution, skin quality, and muscle tone. For many individuals, the most effective looksmaxing tip is simply to optimize their body fat percentage. Reducing overall body fat often reveals the underlying bone structure, making the jawline appear sharper and the cheekbones more prominent. Additionally, the quality of the skin—its texture, tone, and clarity—plays a massive role in perceived health and youthfulness. Softmaxxing is the foundation of any successful appearance strategy because it enhances what you already have without the risks associated with invasive surgery.

Intervention Category Examples of Activities Risk Profile Expected Outcome
Softmaxxing Skincare routine, fat loss, grooming, posture, hairstyle Very Low Natural enhancement of existing features; improved health.
Moderate Intervention Orthodontics, dermatological treatments (lasers, peels), fillers Moderate Targeted structural or surface improvements; requires professional.
Hardmaxxing Jaw surgery, rhinoplasty, bone implants, extreme dieting High Permanent structural changes; significant recovery and risk.

Grooming and Presentation Multipliers

If bone structure is the foundation, grooming and presentation are the "multipliers." These are the elements that can either obscure your best features or highlight them to their full potential. The beauty of grooming is that it is entirely within your control and offers immediate results.

The Frame: Hairstyle and Eyebrows

Your hair and eyebrows act as the "frame" for your face. A well-chosen hairstyle can balance facial proportions, such as narrowing a wide face or adding volume to a thin one. For example, individuals with a long midface may benefit from styles that add width at the sides. Similarly, eyebrows are a primary driver of facial expression and perceived masculinity or femininity. Well-groomed, symmetrical eyebrows can draw attention to the eyes and improve overall facial harmony. Consulting with a professional stylist who understands face shapes is one of the most cost-effective ways to "looksmax" instantly.

The Canvas: Foundational Skincare

Healthy skin is universally attractive because it is a direct indicator of internal health and vitality. A foundational skincare routine should not be complicated, but it must be consistent. The core pillars include cleansing to remove impurities, using targeted treatments like retinoids or Vitamin C to improve texture and tone, moisturizing to protect the skin barrier, and applying daily sun protection to prevent premature aging. Clear, radiant skin provides the perfect canvas for all other appearance enhancements.

Step-by-Step Skincare Routine Illustration

Figure 3: An illustration of a basic, effective skincare routine: Cleanser, Serum, Moisturizer, and Sunscreen.

Posture and Presence

Appearance is not just about static features; it is also about how you carry yourself. Posture is a significant but often overlooked factor in attractiveness. Good posture—keeping the head aligned over the shoulders and the back straight—immediately improves the appearance of the neck and jawline. Furthermore, "oral posture," or the resting position of the tongue, can influence the appearance of the submental area (the space under the chin). While structural changes are limited in adults, maintaining proper posture ensures that you are presenting your features in their best possible light.

Manual Self-Analysis vs. AI-Based Analysis

One of the biggest challenges in looksmaxing is the lack of objectivity. We are often our own worst critics, focusing on minor flaws while ignoring our strengths. To make real progress, you need an unbiased assessment of your features.

The Subjectivity Trap and Community Risks

Relying on a mirror for self-analysis is notoriously unreliable due to "mirror bias" and our emotional state. Similarly, seeking feedback from online communities can be dangerous. Many looksmaxing forums are characterized by toxic "rating" systems that can lead to body dysmorphia. These communities often hyper-focus on minute asymmetries that are invisible to the average person, creating a distorted sense of reality. Furthermore, advice from strangers online often lacks professional expertise and can promote harmful practices.

The AI Advantage: Looksmax-Chat

This is where AI-based analysis provides a significant advantage. Platforms like Looksmax-Chat use advanced computer vision to analyze facial proportions, symmetry, and features against objective aesthetic datasets. Unlike a human, an AI does not have emotional biases or a desire to shame. It provides neutral, data-driven feedback that helps you identify your most impactful areas for improvement. By using an analytical tool, you can move away from the "rating" obsession and toward a structured plan for self-enhancement. This objective approach is safer, more accurate, and far more conducive to long-term success.

Analysis Method Reliability Psychological Impact Actionability
Self-Assessment Low (Subjective) Variable (Prone to insecurity) Low (Hard to identify specifics)
Community Rating Low (Unprofessional) High Risk (Toxic/Dysmorphia) Moderate (Often biased advice)
AI Analysis High (Data-Driven) Low Risk (Neutral/Objective) High (Clear metrics/priorities)

When Looksmaxing Advice Helps — and When It Doesn’t

The pursuit of self-improvement is a noble one, but it must be tempered with wisdom. Not all advice is good advice, and not all improvements are worth the cost. Success in looksmaxing requires understanding the law of diminishing returns and maintaining a healthy relationship with your reflection.

The Law of Diminishing Returns

In the world of appearance, the first 20% of effort—optimizing your health, grooming, and style—will yield 80% of your total possible improvement. This is the "sweet spot" of looksmaxing. Beyond this point, further gains often require exponentially more effort, money, and risk for increasingly marginal results. For example, the difference between "poor" skin and "good" skin is massive, while the difference between "good" skin and "perfect" skin is often imperceptible to others but requires a grueling regimen. Focus on the high-leverage changes that provide the most significant boost to your confidence and presentation.

Mental Health and Calibrating Expectations

It is vital to remember that looksmaxing is a tool for self-enhancement, not a cure for deep-seated insecurities. If your journey leads to an obsession with micro-flaws or a constant state of dissatisfaction, it is time to step back. A healthy approach involves "calibrating your expectations." You should aim to be the most polished, healthy, and confident version of yourself, rather than trying to replicate the features of a specific celebrity or influencer. Your goal is to maximize your own potential, and that process should be empowering, not exhausting.

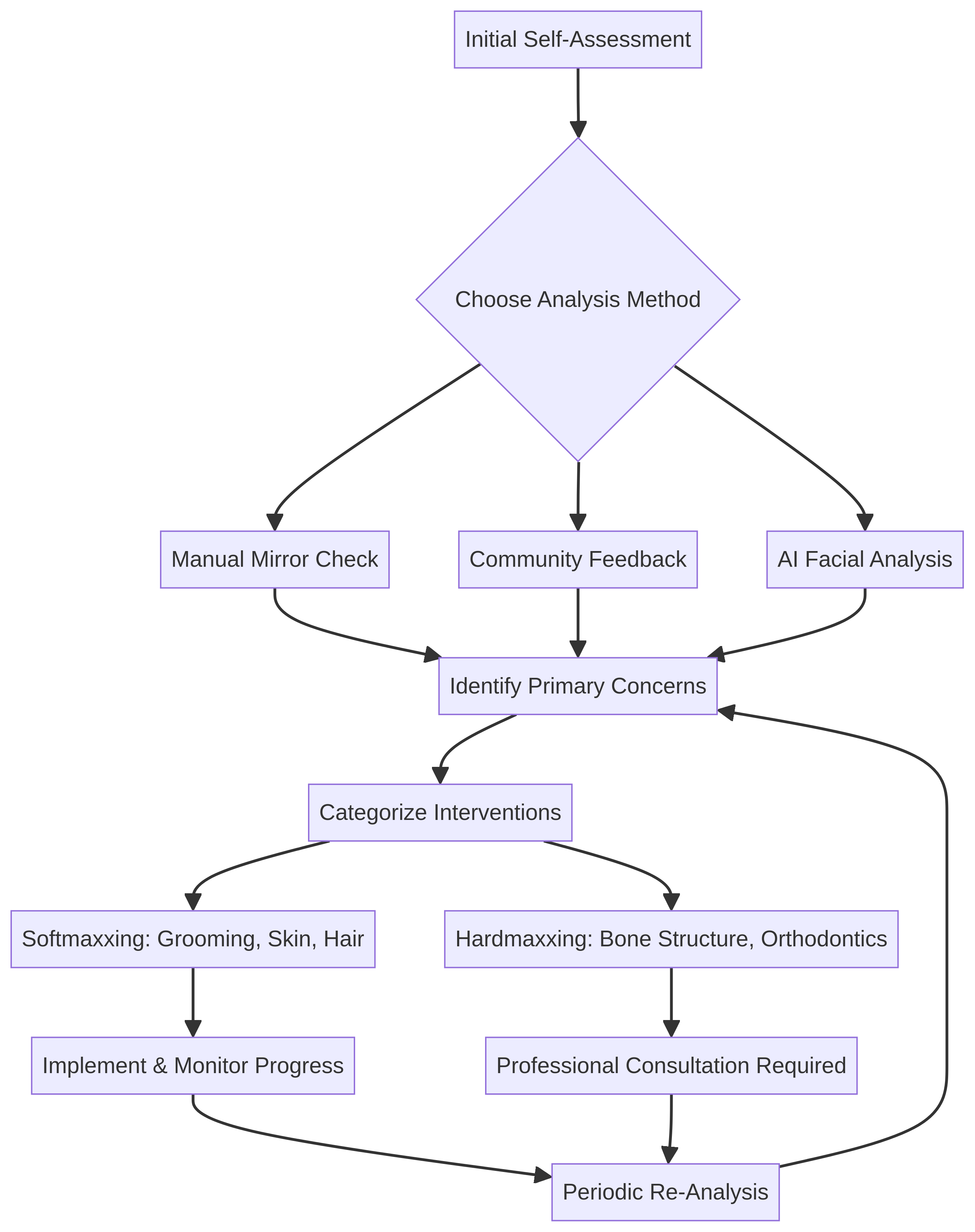
Common Mistakes in Online Looksmaxing Communities

As you navigate the online space, be wary of common pitfalls that can derail your progress or harm your health. The most dangerous mistake is falling for "pseudo-science" hacks. Practices like "bone smashing"—the intentional hitting of facial bones to induce growth—are not only medically debunked but can cause permanent disfigurement and chronic pain. Similarly, avoid unregulated supplements that claim to alter hormone levels without medical supervision. These "shortcuts" are never worth the risk. Instead, follow a structured workflow that prioritizes safety and professional guidance.

Structured Looksmaxing Improvement Workflow

Figure 4: A conceptual workflow for a responsible looksmaxing journey, emphasizing analysis and professional consultation.

FAQ

Q: Is AI facial analysis accurate?

A: AI facial analysis is highly accurate at quantifying geometric proportions, symmetry, and feature ratios. It provides a level of objective measurement that the human eye cannot match. However, it should be viewed as a tool for guidance and prioritization, not as a definitive judgment of your worth or a substitute for professional medical diagnosis.

Q: Is looksmaxing unhealthy?

A: Looksmaxing is only as healthy as your approach to it. When focused on health, grooming, and positive self-presentation, it is a form of productive self-care that can significantly boost confidence. It becomes unhealthy when it turns into an obsession with unattainable ideals, leads to the use of dangerous "hacks," or results in body dysmorphic disorder.

Q: Can AI replace cosmetic consultation?

A: No. While AI can identify areas of asymmetry or provide proportional analysis, it cannot assess the biological feasibility of a procedure. Any decision involving surgery, injectables, or medical-grade treatments must be made in person with a board-certified professional. AI is a powerful tool for preparing for such a consultation by helping you articulate your goals with data.

Q: Is my data stored?

A: Privacy is a cornerstone of responsible AI platforms. Reputable services like Looksmax-Chat use secure, privacy-conscious processing. Your images are processed in real-time and are not stored permanently on servers. Always read the privacy policy of any tool you use to ensure your personal data is handled according to your comfort level.

Q: Can improving appearance improve confidence?

A: Yes, there is a strong psychological link between self-presentation and self-confidence. When you take proactive steps to care for your appearance, you are sending a signal to yourself that you are worth the effort. When you feel you look your best, you are more likely to act with greater confidence and social ease, creating a positive feedback loop.

Ready to Optimize Your Appearance?

Get an objective, AI-powered analysis of your facial features and discover your personalized looksmaxing roadmap.

Try Looksmax Chat Free

References:

  1. Langlois, J. H., & Roggman, L. A. (1990). Attractive faces are only average. Psychological Science, 1(2), 115-121.
  2. Little, A. C., Jones, B. C., & DeBruine, L. M. (2011). Facial attractiveness: evolutionary based research. Philosophical Transactions of the Royal Society B, 366(1571), 1638-1659.
  3. Fan, J., Chau, K. P., Wan, X., Zhai, L., & Lau, E. (2012). Prediction of facial attractiveness from facial proportions. Pattern Recognition, 45(1), 351-358.
  4. Harrar, H., Myers, S., & Ghanem, A. M. (2018). Art or science? An evidence-based approach to human facial beauty. Aesthetic Plastic Surgery, 42, 127-136.

Related Articles

Explore more content:

The Ultimate Looksmaxing Essentials Checklist 2026How to Looksmax: A Science-Based Appearance GuideHow to Become More Attractive: A Guide to Facial HarmonyAll Articles

Ready to Level Up Your Looks?

Try Looksmaxing Chat — get personalized AI-powered advice for skincare, grooming, and style.

Try Free Chat